일반적으로 정지해 있는 물체에 힘이 작용하면 움직인다. 힘이 가해지는 세기에 따라 많이 움직일수도 있고 움직이지 않을 수 도 있다. 또는 진동할 수 도 있다.
이 물체의 위치가 변하지 않는 것을 안정한 상태 라고 한다면, 과연 안정적으로 만들기 위해서는 어떤 짓을 해야 할까?
혹은 위치를 안정적으로 이동시키기 위해서는 어떤 짓을 해야 할까. 이 글에서는 두 가지 경우에 대해서 다룰 것이다. 첫 번째로 Impulse Response, 두 번째로 Step Response이다.
Impulse Function - Dirac Delta Function
Impulse Response는 힘이 순간적으로 가해질 때 물체의 반응을 의미한다. 순간적인 힘이란 주먹으로 치거나, 망치로 치는 정도의 순간적인 힘을 뜻 하는데 수학적으로 Dirac Delta Function으로 정의한다.
$$f_{k}(t-a)= \begin{cases} \frac{1}{k} \quad (a \leq t < a+k) \\ 0 \qquad (otherwise) \end{cases}$$

$$\delta(t-a) = \lim_{k \rightarrow 0} f_k(t-a)$$
이때 $\delta(t-a)$를 Dirac Delta Function 이라고 한다. 이 함수는 다음과 같은 성질이 있다.
$$①\; \int_0^{\infty}\delta(t-a)dt= \int_0^{\infty}\lim_{k \rightarrow 0} f_k(t-a)dt=\lim_{k \rightarrow 0}\int_0^{\infty}f_k(t-a)=1$$
$$②\; \mathscr{L}\{\delta(t-a)\}=\int_0^{\infty}\delta(t-a)e^{-st}dt=\int_0^{\infty}\lim_{k \rightarrow 0} f_k(t-a)e^{-st}dt$$
$$= \lim_{k \rightarrow 0}\int_0^{\infty}f_k(t-a)e^{-st}dt=\lim_{k \rightarrow 0}\int_a^{a+k}f_k(t-a)e^{-st}dt$$
$$=\lim_{k \rightarrow 0}\int_a^{a+k}\frac{1}{k}e^{-st}dt=\lim_{k \rightarrow 0}[-\frac{1}{ks}e^{-st}]_a^{a+k}=\lim_{k \rightarrow 0}(-\frac{1}{ks}(e^{-s(a+k)}-e^{-sa}))$$
$$from \; L'Hopital's\; rule$$
$$=\lim_{k \rightarrow 0}(-\frac{-se^{-s(a+k)}}{s})=e^{-sa}$$
$$③\; \mathscr{L}\{\delta(t)\}=1$$
Impulse Response
물체에 Impulse가 가해질 경우 다음과 같이 모델링 할 수 있다.
$$\ddot{x}+2\zeta\omega\dot{x}+\omega^2x=\delta$$
해를 구해보자.
$\mathscr{L}\{\ddot{x}+2\zeta\omega\dot{x}+\omega^2x\}=\mathscr{L}\{\delta\}$
$s^2X(s)+2\zeta\omega sX(s) + \omega^2 X(s) = 1$
$\therefore X(s) = \frac{1}{s^2+2\zeta\omega s+\omega^2}$
이때 분모의 서로 다른 두 근을 $s_1 \; s_2$라고 하면
$X(s) = \frac{1}{s_1-s_2}[\frac{1}{s-s_1}-\frac{1}{s-s_2}]$로 나타낼 수있다.
라플라스 역 변환을 하면
$$x(t)=\frac{1}{s_1-s_2}(e^{s_1t}-e^{s_2t})$$라고 할 수 있다.
이때, $s_1$과 $s_2$는 X(s)의 분모의 해 이다. 그러므로 다음과 같이 쓸 수 있다.
$($cf.이는 특성 방정식의 해이며, 또한 State Space Representation에서 A matrix의 eigenvalue가 된다.$)$
$$s = -\zeta\omega \pm j\omega\sqrt{1-\zeta^2}$$
물론 s가 실근이 될 수 있지만, 복소영역으로 확장하여 위와 같이 표시했다.
$\zeta$와 $\omega$에 따라 $x(t)$가 어떻게 달라질지 그래프로 확인해보자. 이것이 물체의 궤적이 되는 것이다.
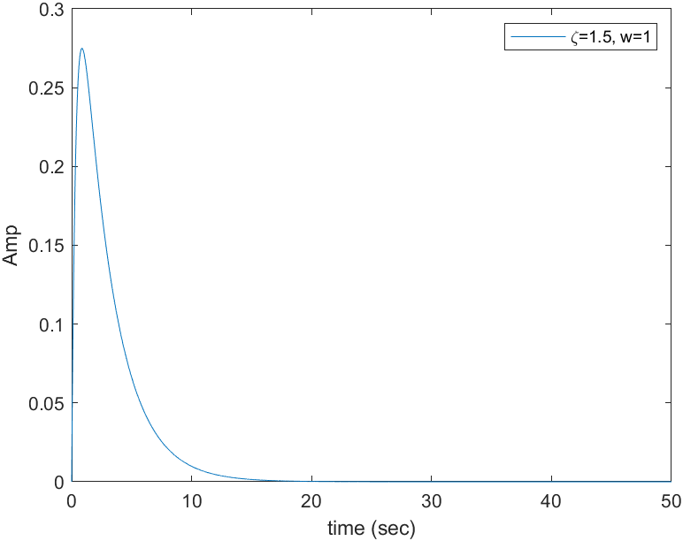
% matlab
t = linspace(0,20,10000);
zeta = 1.5;
omega = 1;
s1 = -zeta*omega+omega*(zeta^2-1)^0.5;
s2 = -zeta*omega-omega*(zeta^2-1)^0.5;
x = 1/(s1-s2)*(exp(s1*t)-exp(s2*t));
plot(t,x)
legend('\zeta=1.5, w=1')
xlabel('time (sec)')
ylabel('Amp')
Case 1. $\zeta=1.5, \, \omega=1$
이 경우 $\zeta >1$ 이므로 s는 실근이다. 그러므로 이 물체는 진동하지 않고 수렴할 것으로 예상할 수 있다.

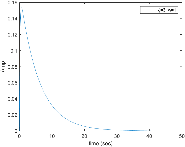
Case 2. $\zeta=3, \, \omega=1$
$\zeta$가 증가하면 어떻게 될까? $\zeta$는 damping ratio인 점을 생각하면 클수록 변화는 작을 것이다.

예상대로 물체의 진폭 변화가 작아졌다. 외부 충격에 의해 변화가 적다는 의미이다. 외부 충격에 대해 안정적이라고 생각할 수 있을 것이다. 그러나 물체가 원래의 위치로 돌아오는 시간은 늘어났다. 그렇다면 정말로 안정적이라고 할 수 있을까? 판단은 설계 목표에 따른 공학자의 몫이다.
Case 3. $\zeta=0.7, \, \omega=1$
이번에는 $\zeta$를 1보다 작게 해보자. 예상컨데 진동할 것이다.

예상대로 물체가 진동했다. 누군가는 진동한다는 것이 불안정하다고 생각할 수 있다. 그러나, 물체는 위의 두 경우보다 훨씬 빠르게 원래 위치로 돌아왔다. 외부 충격에 대해 빠른 반응이 필요하다면 위의 두 경우보다 안정하다고 할 수 있다. 그러므로 물체를 진동시키는 것이 결코 불안정하게 만드는 일이 아니다. 오히려 더욱 안정적으로 만들 수 있는 것이다. 물론 판단은 공학자의 몫이다.
Case 4. $\zeta=0.2, \, \omega=1$
$\zeta$를 작게 해서 좋은 결과가 나왔다면, 더 작게 해보자.

이번에도 역시 물체가 진동했다. 그러나 진폭이 매우 커졌고 진동도 매우 오래 간다. 누가 생각하더라도 이러한 시스템은 불안정하다고 할 것이다. 이처럼 $\zeta$를 너무 작게 하면 진폭이 커지고 수렴이 늦어진다.
그래프로 확인해 보았듯이 $\zeta$에 따라 물체의 수렴성이 달라진다. 마찬가지로 $\omega$에 따라서도 달라지게 된다. 이 것은 직접 해보기 바란다. 그렇기 때문에 물체를 적절하게 수렴시키기 위해서는 $\zeta$와 $\omega$를 적절하게 정해 주어야 한다.
cf.
$\zeta$와 $\omega$가 무엇을 의미했는지 상기해 보자. 미분 방정식을 모델링할때 $\omega = \sqrt{\frac{K}{M}}, 2\zeta\omega = C$ 이었다. 그러므로 모델의 M,K,C를 바꿔줌으로써 모델의 안정성을 정할 수 있다. M,K,C를 바꾼다는 것은 무슨 뜻일까. PD 제어나 PID 제어를 들어봤다면 이해가 쉬울 것이다. 입력값을 통해 물체를 움직인다고 할 때 일반적으로 센서를 통해 속도, 가속도를 측정한다. 그렇다면 입력값을 정할 때 센서값을 이용하여 $u=M\ddot{x}+C\dot{x}+Kx$로 정할 수 있을 것이다. 이때 각각의 센서값에 곱해주는 계수 M, C, K를 몇으로 설정해야 물체가 원하는 x로 수렴할까. 고민해 보길 바란다. 물론 나중에 Feedback control에서 배울 것이다.